首页
新闻动态
政务公开
政务服务
政务互动
旗情概况
网站首页
新闻动态
政务公开
政务服务
政务互动
旗情概况
蒙文网站
网站地图
无障碍
长者模式
网站信息搜索
办事服务搜索
当前位置:
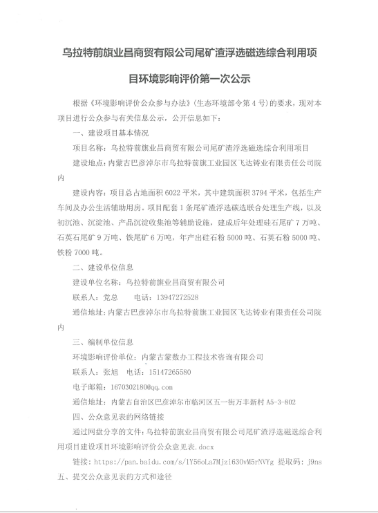
乌拉特前旗业昌商贸有限公司尾矿渣浮选磁选综合利用项目环境影响评价第一次公示
来源:
发布时间:
2025-09-30 15:46
字号:
大
中
小
保存
分享至:
上一篇:
乌拉特前旗乌拉山镇环境空气质量月报(2025年06月)
下一篇:
乌拉特前旗乌拉山镇环境空气质量月报(2025年08月)
中国政府网
内蒙古自治区人民政府
巴彦淖尔市人民政府
旗县区政府网站
临河区
五原县
磴口县
杭锦后旗
乌拉特前旗
乌拉特中旗
乌拉特后旗
经济技术开发区
蒙速办
微信