首页
新闻动态
政务公开
政务服务
政务互动
旗情概况
网站首页
新闻动态
政务公开
政务服务
政务互动
旗情概况
蒙文网站
网站地图
无障碍
长者模式
网站信息搜索
办事服务搜索
当前位置:
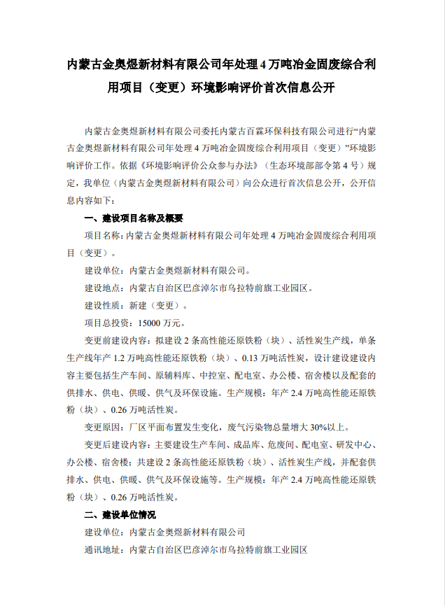
内蒙古金奥煜新材料有限公司年处理4万吨冶金固废综合利用项目(变更)环境影响评价首次信息公开
来源:
发布时间:
2025-08-08 16:21
字号:
大
中
小
保存
分享至:
上一篇:
乌拉特前旗2025年秋季义务教育阶段学校新生入学划片方案
下一篇:
巴彦淖尔市生态环境局乌拉特前旗分局2025年8月8日作出的建设项目环境影响评价文件审批决定的公告
中国政府网
内蒙古自治区人民政府
巴彦淖尔市人民政府
旗县区政府网站
临河区
五原县
磴口县
杭锦后旗
乌拉特前旗
乌拉特中旗
乌拉特后旗
经济技术开发区
蒙速办
微信