|
目 录
第一篇 规划背景
第一章 重大意义
第二章 发展现状
第三章 发展态势
第二篇 指导思想和发展目标
第四章 指导思想
第五章 发展目标
第三篇 有序推进农业转移人口市民化
第六章 推进符合条件农业转移人口落户城镇
第一节 健全农业转移人口落户制度
第二节 实施差别化落户政策
第七章 推进农业转移人口享有城镇基本公共服务
第一节 保障随迁子女平等享有受教育权利
第二节 完善公共就业创业服务体系
第三节 扩大社会保障覆盖面
第四节 改善基本医疗卫生条件
第五节 拓宽住房保障渠道
第八章 建立健全农业转移人口市民化推进机制
第一节 建立成本分担机制
第二节 合理确定各级政府职责
第三节 完善农业转移人口社会参与机制
第四篇 优化城镇化布局和形态
第九章 优化提升东部地区城市群
第十章 培育发展中西部地区城市群
第十一章 建立城市群发展协调机制
第十二章 促进各类城市协调发展
第一节 增强中心城市辐射带动功能
第二节 加快发展中小城市
第三节 有重点地发展小城镇
第十三章 强化综合交通运输网络支撑
第一节 完善城市群之间综合交通运输网络
第二节 构建城市群内部综合交通运输网络
第三节 建设城市综合交通枢纽
第四节 改善中小城市和小城镇交通条件
第五篇 提高城市可持续发展能力
第十四章 强化城市产业就业支撑
第一节 优化城市产业结构
第二节 增强城市创新能力
第三节 营造良好就业创业环境
第十五章 优化城市空间结构和管理格局
第一节 改造提升中心城区功能
第二节 严格规范新城新区建设
第三节 改善城乡接合部环境
第十六章 提升城市基本公共服务水平
第一节 优先发展城市公共交通
第二节 加强市政公用设施建设
第三节 完善基本公共服务体系
第十七章 提高城市规划建设水平
第一节 创新规划理念
第二节 完善规划程序
第三节 强化规划管控
第四节 严格建筑质量管理
第十八章 推动新型城市建设
第一节 加快绿色城市建设
第二节 推进智慧城市建设
第三节 注重人文城市建设
第十九章 加强和创新城市社会治理
第一节 完善城市治理结构
第二节 强化社区自治和服务功能
第三节 创新社会治安综合治理
第四节 健全防灾减灾救灾体制
第六篇 推动城乡发展一体化
第二十章 完善城乡发展一体化体制机制
第一节 推进城乡统一要素市场建设
第二节 推进城乡规划、基础设施和公共服务一体化
第二十一章 加快农业现代化进程
第一节 保障国家粮食安全和重要农产品有效供给
第二节 提升现代农业发展水平
第三节 完善农产品流通体系
第二十二章 建设社会主义新农村
第一节 提升乡镇村庄规划管理水平
第二节 加强农村基础设施和服务网络建设
第三节 加快农村社会事业发展
第七篇 改革完善城镇化发展体制机制
第二十三章 推进人口管理制度改革
第二十四章 深化土地管理制度改革
第二十五章 创新城镇化资金保障机制
第二十六章 健全城镇住房制度
第二十七章 强化生态环境保护制度
第八篇 规划实施
第二十八章 加强组织协调
第二十九章 强化政策统筹
第三十章 开展试点示范
第三十一章 健全监测评估
国家新型城镇化规划(2014-2020年),根据中国共产党第十八次全国代表大会报告、《中共中央关于全面深化改革若干重大问题的决定》、中央城镇化工作会议精神、《中华人民共和国国民经济和社会发展第十二个五年规划纲要》和《全国主体功能区规划》编制,按照走中国特色新型城镇化道路、全面提高城镇化质量的新要求,明确未来城镇化的发展路径、主要目标和战略任务,统筹相关领域制度和政策创新,是指导全国城镇化健康发展的宏观性、战略性、基础性规划。
第一篇 规划背景
我国已进入全面建成小康社会的决定性阶段,正处于经济转型升级、加快推进社会主义现代化的重要时期,也处于城镇化深入发展的关键时期,必须深刻认识城镇化对经济社会发展的重大意义,牢牢把握城镇化蕴含的巨大机遇,准确研判城镇化发展的新趋势新特点,妥善应对城镇化面临的风险挑战。
第一章 重大意义
城镇化是伴随工业化发展,非农产业在城镇集聚、农村人口向城镇集中的自然历史过程,是人类社会发展的客观趋势,是国家现代化的重要标志。按照建设中国特色社会主义五位一体总体布局,顺应发展规律,因势利导,趋利避害,积极稳妥扎实有序推进城镇化,对全面建成小康社会、加快社会主义现代化建设进程、实现中华民族伟大复兴的中国梦,具有重大现实意义和深远历史意义。
——城镇化是现代化的必由之路。工业革命以来的经济社会发展史表明,一国要成功实现现代化,在工业化发展的同时,必须注重城镇化发展。当今中国,城镇化与工业化、信息化和农业现代化同步发展,是现代化建设的核心内容,彼此相辅相成。工业化处于主导地位,是发展的动力;农业现代化是重要基础,是发展的根基;信息化具有后发优势,为发展注入新的活力;城镇化是载体和平台,承载工业化和信息化发展空间,带动农业现代化加快发展,发挥着不可替代的融合作用。
——城镇化是保持经济持续健康发展的强大引擎。内需是我国经济发展的根本动力,扩大内需的最大潜力在于城镇化。目前我国常住人口城镇化率为53.7%,户籍人口城镇化率只有36%左右,不仅远低于发达国家80%的平均水平,也低于人均收入与我国相近的发展中国家60%的平均水平,还有较大的发展空间。城镇化水平持续提高,会使更多农民通过转移就业提高收入,通过转为市民享受更好的公共服务,从而使城镇消费群体不断扩大、消费结构不断升级、消费潜力不断释放,也会带来城市基础设施、公共服务设施和住宅建设等巨大投资需求,这将为经济发展提供持续的动力。
——城镇化是加快产业结构转型升级的重要抓手。产业结构转型升级是转变经济发展方式的战略任务,加快发展服务业是产业结构优化升级的主攻方向。目前我国服务业增加值占国内生产总值比重仅为46.1%,与发达国家74%的平均水平相距甚远,与中等收入国家53%的平均水平也有较大差距。城镇化与服务业发展密切相关,服务业是就业的最大容纳器。城镇化过程中的人口集聚、生活方式的变革、生活水平的提高,都会扩大生活性服务需求;生产要素的优化配置、三次产业的联动、社会分工的细化,也会扩大生产性服务需求。城镇化带来的创新要素集聚和知识传播扩散,有利于增强创新活力,驱动传统产业升级和新兴产业发展。
——城镇化是解决农业农村农民问题的重要途径。我国农村人口过多、农业水土资源紧缺,在城乡二元体制下,土地规模经营难以推行,传统生产方式难以改变,这是“三农”问题的根源。我国人均耕地仅0.1公顷,农户户均土地经营规模约0.6公顷,远远达不到农业规模化经营的门槛。城镇化总体上有利于集约节约利用土地,为发展现代农业腾出宝贵空间。随着农村人口逐步向城镇转移,农民人均资源占有量相应增加,可以促进农业生产规模化和机械化,提高农业现代化水平和农民生活水平。城镇经济实力提升,会进一步增强以工促农、以城带乡能力,加快农村经济社会发展。
——城镇化是推动区域协调发展的有力支撑。改革开放以来,我国东部沿海地区率先开放发展,形成了京津冀、长江三角洲、珠江三角洲等一批城市群,有力推动了东部地区快速发展,成为国民经济重要的增长极。但与此同时,中西部地区发展相对滞后,一个重要原因就是城镇化发展很不平衡,中西部城市发育明显不足。目前东部地区常住人口城镇化率达到62.2%,而中部、西部地区分别只有48.5%、44.8%。随着西部大开发和中部崛起战略的深入推进,东部沿海地区产业转移加快,在中西部资源环境承载能力较强地区,加快城镇化进程,培育形成新的增长极,有利于促进经济增长和市场空间由东向西、由南向北梯次拓展,推动人口经济布局更加合理、区域发展更加协调。
——城镇化是促进社会全面进步的必然要求。城镇化作为人类文明进步的产物,既能提高生产活动效率,又能富裕农民、造福人民,全面提升生活质量。随着城镇经济的繁荣,城镇功能的完善,公共服务水平和生态环境质量的提升,人们的物质生活会更加殷实充裕,精神生活会更加丰富多彩;随着城乡二元体制逐步破除,城市内部二元结构矛盾逐步化解,全体人民将共享现代文明成果。这既有利于维护社会公平正义、消除社会风险隐患,也有利于促进人的全面发展和社会和谐进步。
第二章 发展现状
改革开放以来,伴随着工业化进程加速,我国城镇化经历了一个起点低、速度快的发展过程。1978-2013年,城镇常住人口从1.7亿人增加到7.3亿人,城镇化率从17.9%提升到53.7%,年均提高1.02个百分点;城市数量从193个增加到658个,建制镇数量从2173个增加到20113个。京津冀、长江三角洲、珠江三角洲三大城市群,以2.8%的国土面积集聚了18%的人口,创造了36%的国内生产总值,成为带动我国经济快速增长和参与国际经济合作与竞争的主要平台。城市水、电、路、气、信息网络等基础设施显著改善,教育、医疗、文化体育、社会保障等公共服务水平明显提高,人均住宅、公园绿地面积大幅增加。城镇化的快速推进,吸纳了大量农村劳动力转移就业,提高了城乡生产要素配置效率,推动了国民经济持续快速发展,带来了社会结构深刻变革,促进了城乡居民生活水平全面提升,取得的成就举世瞩目。


在城镇化快速发展过程中,也存在一些必须高度重视并着力解决的突出矛盾和问题。
——大量农业转移人口难以融入城市社会,市民化进程滞后。目前农民工已成为我国产业工人的主体,受城乡分割的户籍制度影响,被统计为城镇人口的2.34亿农民工及其随迁家属,未能在教育、就业、医疗、养老、保障性住房等方面享受城镇居民的基本公共服务,产城融合不紧密,产业集聚与人口集聚不同步,城镇化滞后于工业化。城镇内部出现新的二元矛盾,农村留守儿童、妇女和老人问题日益凸显,给经济社会发展带来诸多风险隐患。

——“土地城镇化”快于人口城镇化,建设用地粗放低效。一些城市“摊大饼”式扩张,过分追求宽马路、大广场,新城新区、开发区和工业园区占地过大,建成区人口密度偏低。1996—2012年,全国建设用地年均增加724万亩,其中城镇建设用地年均增加357万亩;2010—2012年,全国建设用地年均增加953万亩,其中城镇建设用地年均增加515万亩。2000—2011年,城镇建成区面积增长76.4%,远高于城镇人口50.5%的增长速度;农村人口减少1.33亿人,农村居民点用地却增加了3045万亩。一些地方过度依赖土地出让收入和土地抵押融资推进城镇建设,加剧了土地粗放利用,浪费了大量耕地资源,威胁到国家粮食安全和生态安全,也加大了地方政府性债务等财政金融风险。
——城镇空间分布和规模结构不合理,与资源环境承载能力不匹配。东部一些城镇密集地区资源环境约束趋紧,中西部资源环境承载能力较强地区的城镇化潜力有待挖掘;城市群布局不尽合理,城市群内部分工协作不够、集群效率不高;部分特大城市主城区人口压力偏大,与综合承载能力之间的矛盾加剧;中小城市集聚产业和人口不足,潜力没有得到充分发挥;小城镇数量多、规模小、服务功能弱,这些都增加了经济社会和生态环境成本。
——城市管理服务水平不高,“城市病”问题日益突出。一些城市空间无序开发、人口过度集聚,重经济发展、轻环境保护,重城市建设、轻管理服务,交通拥堵问题严重,公共安全事件频发,城市污水和垃圾处理能力不足,大气、水、土壤等环境污染加剧,城市管理运行效率不高,公共服务供给能力不足,城中村和城乡接合部等外来人口集聚区人居环境较差。
——自然历史文化遗产保护不力,城乡建设缺乏特色。一些城市景观结构与所处区域的自然地理特征不协调,部分城市贪大求洋、照搬照抄,脱离实际建设国际大都市,“建设性”破坏不断蔓延,城市的自然和文化个性被破坏。一些农村地区大拆大建,照搬城市小区模式建设新农村,简单用城市元素与风格取代传统民居和田园风光,导致乡土特色和民俗文化流失。
——体制机制不健全,阻碍了城镇化健康发展。现行城乡分割的户籍管理、土地管理、社会保障制度,以及财税金融、行政管理等制度,固化着已经形成的城乡利益失衡格局,制约着农业转移人口市民化,阻碍着城乡发展一体化。
第三章 发展态势
根据世界城镇化发展普遍规律,我国仍处于城镇化率30%-70%的快速发展区间,但延续过去传统粗放的城镇化模式,会带来产业升级缓慢、资源环境恶化、社会矛盾增多等诸多风险,可能落入“中等收入陷阱”,进而影响现代化进程。随着内外部环境和条件的深刻变化,城镇化必须进入以提升质量为主的转型发展新阶段。
——城镇化发展面临的外部挑战日益严峻。在全球经济再平衡和产业格局再调整的背景下,全球供给结构和需求结构正在发生深刻变化,庞大生产能力与有限市场空间的矛盾更加突出,国际市场竞争更加激烈,我国面临产业转型升级和消化严重过剩产能的挑战巨大;发达国家能源资源消费总量居高不下,人口庞大的新兴市场国家和发展中国家对能源资源的需求迅速膨胀,全球资源供需矛盾和碳排放权争夺更加尖锐,我国能源资源和生态环境面临的国际压力前所未有,传统高投入、高消耗、高排放的工业化城镇化发展模式难以为继。
——城镇化转型发展的内在要求更加紧迫。随着我国农业富余劳动力减少和人口老龄化程度提高,主要依靠劳动力廉价供给推动城镇化快速发展的模式不可持续;随着资源环境瓶颈制约日益加剧,主要依靠土地等资源粗放消耗推动城镇化快速发展的模式不可持续;随着户籍人口与外来人口公共服务差距造成的城市内部二元结构矛盾日益凸显,主要依靠非均等化基本公共服务压低成本推动城镇化快速发展的模式不可持续。工业化、信息化、城镇化和农业现代化发展不同步,导致农业根基不稳、城乡区域差距过大、产业结构不合理等突出问题。我国城镇化发展由速度型向质量型转型势在必行。
——城镇化转型发展的基础条件日趋成熟。改革开放30多年来我国经济快速增长,为城镇化转型发展奠定了良好物质基础。国家着力推动基本公共服务均等化,为农业转移人口市民化创造了条件。交通运输网络的不断完善、节能环保等新技术的突破应用,以及信息化的快速推进,为优化城镇化空间布局和形态,推动城镇可持续发展提供了有力支撑。各地在城镇化方面的改革探索,为创新体制机制积累了经验。
第二篇 指导思想和发展目标
我国城镇化是在人口多、资源相对短缺、生态环境比较脆弱、城乡区域发展不平衡的背景下推进的,这决定了我国必须从社会主义初级阶段这个最大实际出发,遵循城镇化发展规律,走中国特色新型城镇化道路。
第四章 指导思想
高举中国特色社会主义伟大旗帜,以邓小平理论、“三个代表”重要思想、科学发展观为指导,紧紧围绕全面提高城镇化质量,加快转变城镇化发展方式,以人的城镇化为核心,有序推进农业转移人口市民化;以城市群为主体形态,推动大中小城市和小城镇协调发展;以综合承载能力为支撑,提升城市可持续发展水平;以体制机制创新为保障,通过改革释放城镇化发展潜力,走以人为本、四化同步、优化布局、生态文明、文化传承的中国特色新型城镇化道路,促进经济转型升级和社会和谐进步,为全面建成小康社会、加快推进社会主义现代化、实现中华民族伟大复兴的中国梦奠定坚实基础。
要坚持以下基本原则:
——以人为本,公平共享。以人的城镇化为核心,合理引导人口流动,有序推进农业转移人口市民化,稳步推进城镇基本公共服务常住人口全覆盖,不断提高人口素质,促进人的全面发展和社会公平正义,使全体居民共享现代化建设成果。
——四化同步,统筹城乡。推动信息化和工业化深度融合、工业化和城镇化良性互动、城镇化和农业现代化相互协调,促进城镇发展与产业支撑、就业转移和人口集聚相统一,促进城乡要素平等交换和公共资源均衡配置,形成以工促农、以城带乡、工农互惠、城乡一体的新型工农、城乡关系。
——优化布局,集约高效。根据资源环境承载能力构建科学合理的城镇化宏观布局,以综合交通网络和信息网络为依托,科学规划建设城市群,严格控制城镇建设用地规模,严格划定永久基本农田,合理控制城镇开发边界,优化城市内部空间结构,促进城市紧凑发展,提高国土空间利用效率。
——生态文明,绿色低碳。把生态文明理念全面融入城镇化进程,着力推进绿色发展、循环发展、低碳发展,节约集约利用土地、水、能源等资源,强化环境保护和生态修复,减少对自然的干扰和损害,推动形成绿色低碳的生产生活方式和城市建设运营模式。
——文化传承,彰显特色。根据不同地区的自然历史文化禀赋,体现区域差异性,提倡形态多样性,防止千城一面,发展有历史记忆、文化脉络、地域风貌、民族特点的美丽城镇,形成符合实际、各具特色的城镇化发展模式。
——市场主导,政府引导。正确处理政府和市场关系,更加尊重市场规律,坚持使市场在资源配置中起决定性作用,更好发挥政府作用,切实履行政府制定规划政策、提供公共服务和营造制度环境的重要职责,使城镇化成为市场主导、自然发展的过程,成为政府引导、科学发展的过程。
——统筹规划,分类指导。中央政府统筹总体规划、战略布局和制度安排,加强分类指导;地方政府因地制宜、循序渐进抓好贯彻落实;尊重基层首创精神,鼓励探索创新和试点先行,凝聚各方共识,实现重点突破,总结推广经验,积极稳妥扎实有序推进新型城镇化。
第五章 发展目标
——城镇化水平和质量稳步提升。城镇化健康有序发展,常住人口城镇化率达到60%左右,户籍人口城镇化率达到45%左右,户籍人口城镇化率与常住人口城镇化率差距缩小2个百分点左右,努力实现1亿左右农业转移人口和其他常住人口在城镇落户。
——城镇化格局更加优化。“两横三纵”为主体的城镇化战略格局基本形成,城市群集聚经济、人口能力明显增强,东部地区城市群一体化水平和国际竞争力明显提高,中西部地区城市群成为推动区域协调发展的新的重要增长极。城市规模结构更加完善,中心城市辐射带动作用更加突出,中小城市数量增加,小城镇服务功能增强。
——城市发展模式科学合理。密度较高、功能混用和公交导向的集约紧凑型开发模式成为主导,人均城市建设用地严格控制在100平方米以内,建成区人口密度逐步提高。绿色生产、绿色消费成为城市经济生活的主流,节能节水产品、再生利用产品和绿色建筑比例大幅提高。城市地下管网覆盖率明显提高。
——城市生活和谐宜人。稳步推进义务教育、就业服务、基本养老、基本医疗卫生、保障性住房等城镇基本公共服务覆盖全部常住人口,基础设施和公共服务设施更加完善,消费环境更加便利,生态环境明显改善,空气质量逐步好转,饮用水安全得到保障。自然景观和文化特色得到有效保护,城市发展个性化,城市管理人性化、智能化。
——城镇化体制机制不断完善。户籍管理、土地管理、社会保障、财税金融、行政管理、生态环境等制度改革取得重大进展,阻碍城镇化健康发展的体制机制障碍基本消除。

第三篇 有序推进农业转移人口市民化
按照尊重意愿、自主选择,因地制宜、分步推进,存量优先、带动增量的原则,以农业转移人口为重点,兼顾高校和职业技术院校毕业生、城镇间异地就业人员和城区城郊农业人口,统筹推进户籍制度改革和基本公共服务均等化。
第六章 推进符合条件农业转移人口落户城镇
逐步使符合条件的农业转移人口落户城镇,不仅要放开小城镇落户限制,也要放宽大中城市落户条件。
第一节 健全农业转移人口落户制度
各类城镇要健全农业转移人口落户制度,根据综合承载能力和发展潜力,以就业年限、居住年限、城镇社会保险参保年限等为基准条件,因地制宜制定具体的农业转移人口落户标准,并向全社会公布,引导农业转移人口在城镇落户的预期和选择。
第二节 实施差别化落户政策
以合法稳定就业和合法稳定住所(含租赁)等为前置条件,全面放开建制镇和小城市落户限制,有序放开城区人口50万-100万的城市落户限制,合理放开城区人口100万-300万的大城市落户限制,合理确定城区人口300万-500万的大城市落户条件,严格控制城区人口500万以上的特大城市人口规模。大中城市可设置参加城镇社会保险年限的要求,但最高年限不得超过5年。特大城市可采取积分制等方式设置阶梯式落户通道调控落户规模和节奏。
第七章 推进农业转移人口享有城镇基本公共服务
农村劳动力在城乡间流动就业是长期现象,按照保障基本、循序渐进的原则,积极推进城镇基本公共服务由主要对本地户籍人口提供向对常住人口提供转变,逐步解决在城镇就业居住但未落户的农业转移人口享有城镇基本公共服务问题。
第一节 保障随迁子女平等享有受教育权利
建立健全全国中小学生学籍信息管理系统,为学生学籍转接提供便捷服务。将农民工随迁子女义务教育纳入各级政府教育发展规划和财政保障范畴,合理规划学校布局,科学核定教师编制,足额拨付教育经费,保障农民工随迁子女以公办学校为主接受义务教育。对未能在公办学校就学的,采取政府购买服务等方式,保障农民工随迁子女在普惠性民办学校接受义务教育的权利。逐步完善农民工随迁子女在流入地接受中等职业教育免学费和普惠性学前教育的政策,推动各地建立健全农民工随迁子女接受义务教育后在流入地参加升学考试的实施办法。
第二节 完善公共就业创业服务体系
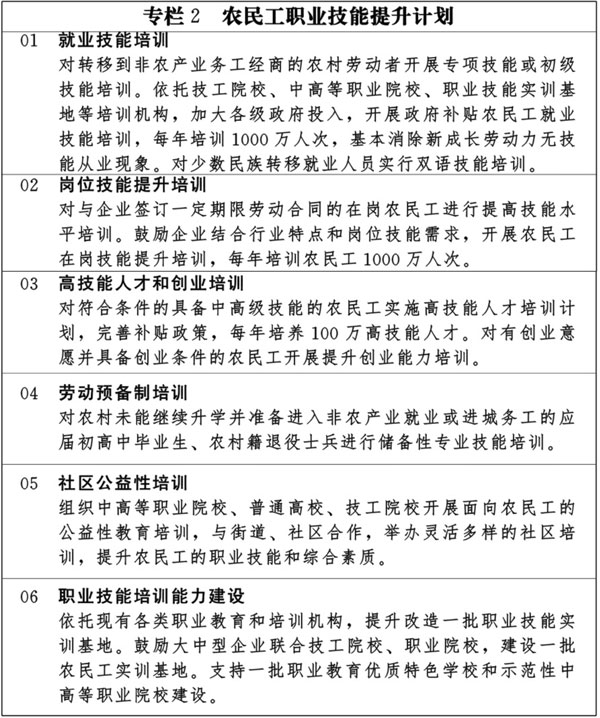
加强农民工职业技能培训,提高就业创业能力和职业素质。整合职业教育和培训资源,全面提供政府补贴职业技能培训服务。强化企业开展农民工岗位技能培训责任,足额提取并合理使用职工教育培训经费。鼓励高等学校、各类职业院校和培训机构积极开展职业教育和技能培训,推进职业技能实训基地建设。鼓励农民工取得职业资格证书和专项职业能力证书,并按规定给予职业技能鉴定补贴。加大农民工创业政策扶持力度,健全农民工劳动权益保护机制。实现就业信息全国联网,为农民工提供免费的就业信息和政策咨询。

第三节 扩大社会保障覆盖面
扩大参保缴费覆盖面,适时适当降低社会保险费率。完善职工基本养老保险制度,实现基础养老金全国统筹,鼓励农民工积极参保、连续参保。依法将农民工纳入城镇职工基本医疗保险,允许灵活就业农民工参加当地城镇居民基本医疗保险。完善社会保险关系转移接续政策,在农村参加的养老保险和医疗保险规范接入城镇社保体系,建立全国统一的城乡居民基本养老保险制度,整合城乡居民基本医疗保险制度。强化企业缴费责任,扩大农民工参加城镇职工工伤保险、失业保险、生育保险比例。推进商业保险与社会保险衔接合作,开办各类补充性养老、医疗、健康保险。
第四节 改善基本医疗卫生条件
根据常住人口配置城镇基本医疗卫生服务资源,将农民工及其随迁家属纳入社区卫生服务体系,免费提供健康教育、妇幼保健、预防接种、传染病防控、计划生育等公共卫生服务。加强农民工聚居地疾病监测、疫情处理和突发公共卫生事件应对。鼓励有条件的地方将符合条件的农民工及其随迁家属纳入当地医疗救助范围。
第五节 拓宽住房保障渠道
采取廉租住房、公共租赁住房、租赁补贴等多种方式改善农民工居住条件。完善商品房配建保障性住房政策,鼓励社会资本参与建设。农民工集中的开发区和产业园区可以建设单元型或宿舍型公共租赁住房,农民工数量较多的企业可以在符合规定标准的用地范围内建设农民工集体宿舍。审慎探索由集体经济组织利用农村集体建设用地建设公共租赁住房。把进城落户农民完全纳入城镇住房保障体系。
第八章 建立健全农业转移人口市民化推进机制
强化各级政府责任,合理分担公共成本,充分调动社会力量,构建政府主导、多方参与、成本共担、协同推进的农业转移人口市民化机制。
第一节 建立成本分担机制
建立健全由政府、企业、个人共同参与的农业转移人口市民化成本分担机制,根据农业转移人口市民化成本分类,明确成本承担主体和支出责任。
政府要承担农业转移人口市民化在义务教育、劳动就业、基本养老、基本医疗卫生、保障性住房以及市政设施等方面的公共成本。企业要落实农民工与城镇职工同工同酬制度,加大职工技能培训投入,依法为农民工缴纳职工养老、医疗、工伤、失业、生育等社会保险费用。农民工要积极参加城镇社会保险、职业教育和技能培训等,并按照规定承担相关费用,提升融入城市社会的能力。
第二节 合理确定各级政府职责
中央政府负责统筹推进农业转移人口市民化的制度安排和政策制定,省级政府负责制定本行政区农业转移人口市民化总体安排和配套政策,市县政府负责制定本行政区城市和建制镇农业转移人口市民化的具体方案和实施细则。各级政府根据基本公共服务的事权划分,承担相应的财政支出责任,增强农业转移人口落户较多地区政府的公共服务保障能力。
第三节 完善农业转移人口社会参与机制
推进农民工融入企业、子女融入学校、家庭融入社区、群体融入社会,建设包容性城市。提高各级党代会代表、人大代表、政协委员中农民工的比例,积极引导农民工参加党组织、工会和社团组织,引导农业转移人口有序参政议政和参加社会管理。加强科普宣传教育,提高农民工科学文化和文明素质,营造农业转移人口参与社区公共活动、建设和管理的氛围。城市政府和用工企业要加强对农业转移人口的人文关怀,丰富其精神文化生活。
第四篇 优化城镇化布局和形态
根据土地、水资源、大气环流特征和生态环境承载能力,优化城镇化空间布局和城镇规模结构,在《全国主体功能区规划》确定的城镇化地区,按照统筹规划、合理布局、分工协作、以大带小的原则,发展集聚效率高、辐射作用大、城镇体系优、功能互补强的城市群,使之成为支撑全国经济增长、促进区域协调发展、参与国际竞争合作的重要平台。构建以陆桥通道、沿长江通道为两条横轴,以沿海、京哈京广、包昆通道为三条纵轴,以轴线上城市群和节点城市为依托、其他城镇化地区为重要组成部分,大中小城市和小城镇协调发展的“两横三纵”城镇化战略格局。

第九章 优化提升东部地区城市群
东部地区城市群主要分布在优化开发区域,面临水土资源和生态环境压力加大、要素成本快速上升、国际市场竞争加剧等制约,必须加快经济转型升级、空间结构优化、资源永续利用和环境质量提升。
京津冀、长江三角洲和珠江三角洲城市群,是我国经济最具活力、开放程度最高、创新能力最强、吸纳外来人口最多的地区,要以建设世界级城市群为目标,继续在制度创新、科技进步、产业升级、绿色发展等方面走在全国前列,加快形成国际竞争新优势,在更高层次参与国际合作和竞争,发挥其对全国经济社会发展的重要支撑和引领作用。科学定位各城市功能,增强城市群内中小城市和小城镇的人口经济集聚能力,引导人口和产业由特大城市主城区向周边和其他城镇疏散转移。依托河流、湖泊、山峦等自然地理格局建设区域生态网络。
东部地区其他城市群,要根据区域主体功能定位,在优化结构、提高效益、降低消耗、保护环境的基础上,壮大先进装备制造业、战略性新兴产业和现代服务业,推进海洋经济发展。充分发挥区位优势,全面提高开放水平,集聚创新要素,增强创新能力,提升国际竞争力。统筹区域、城乡基础设施网络和信息网络建设,深化城市间分工协作和功能互补,加快一体化发展。
第十章 培育发展中西部地区城市群
中西部城镇体系比较健全、城镇经济比较发达、中心城市辐射带动作用明显的重点开发区域,要在严格保护生态环境的基础上,引导有市场、有效益的劳动密集型产业优先向中西部转移,吸纳东部返乡和就近转移的农民工,加快产业集群发展和人口集聚,培育发展若干新的城市群,在优化全国城镇化战略格局中发挥更加重要作用。
加快培育成渝、中原、长江中游、哈长等城市群,使之成为推动国土空间均衡开发、引领区域经济发展的重要增长极。加大对内对外开放力度,有序承接国际及沿海地区产业转移,依托优势资源发展特色产业,加快新型工业化进程,壮大现代产业体系,完善基础设施网络,健全功能完备、布局合理的城镇体系,强化城市分工合作,提升中心城市辐射带动能力,形成经济充满活力、生活品质优良、生态环境优美的新型城市群。依托陆桥通道上的城市群和节点城市,构建丝绸之路经济带,推动形成与中亚乃至整个欧亚大陆的区域大合作。
中部地区是我国重要粮食主产区,西部地区是我国水源保护区和生态涵养区。培育发展中西部地区城市群,必须严格保护耕地特别是基本农田,严格保护水资源,严格控制城市边界无序扩张,严格控制污染物排放,切实加强生态保护和环境治理,彻底改变粗放低效的发展模式,确保流域生态安全和粮食生产安全。
第十一章 建立城市群发展协调机制
统筹制定实施城市群规划,明确城市群发展目标、空间结构和开发方向,明确各城市的功能定位和分工,统筹交通基础设施和信息网络布局,加快推进城市群一体化进程。加强城市群规划与城镇体系规划、土地利用规划、生态环境规划等的衔接,依法开展规划环境影响评价。中央政府负责跨省级行政区的城市群规划编制和组织实施,省级政府负责本行政区内的城市群规划编制和组织实施。
建立完善跨区域城市发展协调机制。以城市群为主要平台,推动跨区域城市间产业分工、基础设施、环境治理等协调联动。重点探索建立城市群管理协调模式,创新城市群要素市场管理机制,破除行政壁垒和垄断,促进生产要素自由流动和优化配置。建立城市群成本共担和利益共享机制,加快城市公共交通“一卡通”服务平台建设,推进跨区域互联互通,促进基础设施和公共服务设施共建共享,促进创新资源高效配置和开放共享,推动区域环境联防联控联治,实现城市群一体化发展。
第十二章 促进各类城市协调发展
优化城镇规模结构,增强中心城市辐射带动功能,加快发展中小城市,有重点地发展小城镇,促进大中小城市和小城镇协调发展。
第一节 增强中心城市辐射带动功能
直辖市、省会城市、计划单列市和重要节点城市等中心城市,是我国城镇化发展的重要支撑。沿海中心城市要加快产业转型升级,提高参与全球产业分工的层次,延伸面向腹地的产业和服务链,加快提升国际化程度和国际竞争力。内陆中心城市要加大开发开放力度,健全以先进制造业、战略性新兴产业、现代服务业为主的产业体系,提升要素集聚、科技创新、高端服务能力,发挥规模效应和带动效应。区域重要节点城市要完善城市功能,壮大经济实力,加强协作对接,实现集约发展、联动发展、互补发展。特大城市要适当疏散经济功能和其他功能,推进劳动密集型加工业向外转移,加强与周边城镇基础设施连接和公共服务共享,推进中心城区功能向1小时交通圈地区扩散,培育形成通勤高效、一体发展的都市圈。
第二节 加快发展中小城市
把加快发展中小城市作为优化城镇规模结构的主攻方向,加强产业和公共服务资源布局引导,提升质量,增加数量。鼓励引导产业项目在资源环境承载力强、发展潜力大的中小城市和县城布局,依托优势资源发展特色产业,夯实产业基础。加强市政基础设施和公共服务设施建设,教育医疗等公共资源配置要向中小城市和县城倾斜,引导高等学校和职业院校在中小城市布局、优质教育和医疗机构在中小城市设立分支机构,增强集聚要素的吸引力。完善设市标准,严格审批程序,对具备行政区划调整条件的县可有序改市,把有条件的县城和重点镇发展成为中小城市。培育壮大陆路边境口岸城镇,完善边境贸易、金融服务、交通枢纽等功能,建设国际贸易物流节点和加工基地。

第三节 有重点地发展小城镇
按照控制数量、提高质量,节约用地、体现特色的要求,推动小城镇发展与疏解大城市中心城区功能相结合、与特色产业发展相结合、与服务“三农”相结合。大城市周边的重点镇,要加强与城市发展的统筹规划与功能配套,逐步发展成为卫星城。具有特色资源、区位优势的小城镇,要通过规划引导、市场运作,培育成为文化旅游、商贸物流、资源加工、交通枢纽等专业特色镇。远离中心城市的小城镇和林场、农场等,要完善基础设施和公共服务,发展成为服务农村、带动周边的综合性小城镇。对吸纳人口多、经济实力强的镇,可赋予同人口和经济规模相适应的管理权。

第十三章 强化综合交通运输网络支撑
完善综合运输通道和区际交通骨干网络,强化城市群之间交通联系,加快城市群交通一体化规划建设,改善中小城市和小城镇对外交通,发挥综合交通运输网络对城镇化格局的支撑和引导作用。到2020年,普通铁路网覆盖20万以上人口城市,快速铁路网基本覆盖50万以上人口城市;普通国道基本覆盖县城,国家高速公路基本覆盖20万以上人口城市;民用航空网络不断扩展,航空服务覆盖全国90%左右的人口。
第一节 完善城市群之间综合交通运输网络
依托国家“五纵五横”综合运输大通道,加强东中部城市群对外交通骨干网络薄弱环节建设,加快西部城市群对外交通骨干网络建设,形成以铁路、高速公路为骨干,以普通国省道为基础,与民航、水路和管道共同组成的连接东西、纵贯南北的综合交通运输网络,支撑国家“两横三纵”城镇化战略格局。
第二节 构建城市群内部综合交通运输网络
按照优化结构的要求,在城市群内部建设以轨道交通和高速公路为骨干,以普通公路为基础,有效衔接大中小城市和小城镇的多层次快速交通运输网络。提升东部地区城市群综合交通运输一体化水平,建成以城际铁路、高速公路为主体的快速客运和大能力货运网络。推进中西部地区城市群内主要城市之间的快速铁路、高速公路建设,逐步形成城市群内快速交通运输网络。
第三节 建设城市综合交通枢纽
建设以铁路、公路客运站和机场等为主的综合客运枢纽,以铁路和公路货运场站、港口和机场等为主的综合货运枢纽,优化布局,提升功能。依托综合交通枢纽,加强铁路、公路、民航、水运与城市轨道交通、地面公共交通等多种交通方式的衔接,完善集疏运系统与配送系统,实现客运“零距离”换乘和货运无缝衔接。
第四节 改善中小城市和小城镇交通条件
加强中小城市和小城镇与交通干线、交通枢纽城市的连接,加快国省干线公路升级改造,提高中小城市和小城镇公路技术等级、通行能力和铁路覆盖率,改善交通条件,提升服务水平。

第五篇 提高城市可持续发展能力
加快转变城市发展方式,优化城市空间结构,增强城市经济、基础设施、公共服务和资源环境对人口的承载能力,有效预防和治理“城市病”,建设和谐宜居、富有特色、充满活力的现代城市。
第十四章 强化城市产业就业支撑
调整优化城市产业布局和结构,促进城市经济转型升级,改善营商环境,增强经济活力,扩大就业容量,把城市打造成为创业乐园和创新摇篮。
第一节 优化城市产业结构
根据城市资源环境承载能力、要素禀赋和比较优势,培育发展各具特色的城市产业体系。改造提升传统产业,淘汰落后产能,壮大先进制造业和节能环保、新一代信息技术、生物、新能源、新材料、新能源汽车等战略性新兴产业。适应制造业转型升级要求,推动生产性服务业专业化、市场化、社会化发展,引导生产性服务业在中心城市、制造业密集区域集聚;适应居民消费需求多样化,提升生活性服务业水平,扩大服务供给,提高服务质量,推动特大城市和大城市形成以服务经济为主的产业结构。强化城市间专业化分工协作,增强中小城市产业承接能力,构建大中小城市和小城镇特色鲜明、优势互补的产业发展格局。推进城市污染企业治理改造和环保搬迁。支持资源枯竭城市发展接续替代产业。
第二节 增强城市创新能力
顺应科技进步和产业变革新趋势,发挥城市创新载体作用,依托科技、教育和人才资源优势,推动城市走创新驱动发展道路。营造创新的制度环境、政策环境、金融环境和文化氛围,激发全社会创新活力,推动技术创新、商业模式创新和管理创新。建立产学研协同创新机制,强化企业在技术创新中的主体地位,发挥大型企业创新骨干作用,激发中小企业创新活力。建设创新基地,集聚创新人才,培育创新集群,完善创新服务体系,发展创新公共平台和风险投资机构,推进创新成果资本化、产业化。加强知识产权运用和保护,健全技术创新激励机制。推动高等学校提高创新人才培养能力,加快现代职业教育体系建设,系统构建从中职、高职、本科层次职业教育到专业学位研究生教育的技术技能人才培养通道,推进中高职衔接和职普沟通。引导部分地方本科高等学校转型发展为应用技术类型高校。试行普通高校、高职院校、成人高校之间的学分转换,为学生多样化成才提供选择。
第三节 营造良好就业创业环境
发挥城市创业平台作用,充分利用城市规模经济产生的专业化分工效应,放宽政府管制,降低交易成本,激发创业活力。完善扶持创业的优惠政策,形成政府激励创业、社会支持创业、劳动者勇于创业新机制。运用财政支持、税费减免、创业投资引导、政策性金融服务、小额贷款担保等手段,为中小企业特别是创业型企业发展提供良好的经营环境,促进以创业带动就业。促进以高校毕业生为重点的青年就业和农村转移劳动力、城镇困难人员、退役军人就业。结合产业升级开发更多适合高校毕业生的就业岗位,实行激励高校毕业生自主创业政策,实施离校未就业高校毕业生就业促进计划。合理引导高校毕业生就业流向,鼓励其到中小城市创业就业。
第十五章 优化城市空间结构和管理格局
按照统一规划、协调推进、集约紧凑、疏密有致、环境优先的原则,统筹中心城区改造和新城新区建设,提高城市空间利用效率,改善城市人居环境。
第一节 改造提升中心城区功能
推动特大城市中心城区部分功能向卫星城疏散,强化大中城市中心城区高端服务、现代商贸、信息中介、创意创新等功能。完善中心城区功能组合,统筹规划地上地下空间开发,推动商业、办公、居住、生态空间与交通站点的合理布局与综合利用开发。制定城市市辖区设置标准,优化市辖区规模和结构。按照改造更新与保护修复并重的要求,健全旧城改造机制,优化提升旧城功能。加快城区老工业区搬迁改造,大力推进棚户区改造,稳步实施城中村改造,有序推进旧住宅小区综合整治、危旧住房和非成套住房改造,全面改善人居环境。

第二节 严格规范新城新区建设
严格新城新区设立条件,防止城市边界无序蔓延。因中心城区功能过度叠加、人口密度过高或规避自然灾害等原因,确需规划建设新城新区,必须以人口密度、产出强度和资源环境承载力为基准,与行政区划相协调,科学合理编制规划,严格控制建设用地规模,控制建设标准过度超前。统筹生产区、办公区、生活区、商业区等功能区规划建设,推进功能混合和产城融合,在集聚产业的同时集聚人口,防止新城新区空心化。加强现有开发区城市功能改造,推动单一生产功能向城市综合功能转型,为促进人口集聚、发展服务经济拓展空间。
第三节 改善城乡接合部环境
提升城乡接合部规划建设和管理服务水平,促进社区化发展,增强服务城市、带动农村、承接转移人口功能。加快城区基础设施和公共服务设施向城乡接合部地区延伸覆盖,规范建设行为,加强环境整治和社会综合治理,改善生活居住条件。保护生态用地和农用地,形成有利于改善城市生态环境质量的生态缓冲地带。
第十六章 提升城市基本公共服务水平
加强市政公用设施和公共服务设施建设,增加基本公共服务供给,增强对人口集聚和服务的支撑能力。
第一节 优先发展城市公共交通
将公共交通放在城市交通发展的首要位置,加快构建以公共交通为主体的城市机动化出行系统,积极发展快速公共汽车、现代有轨电车等大容量地面公共交通系统,科学有序推进城市轨道交通建设。优化公共交通站点和线路设置,推动形成公共交通优先通行网络,提高覆盖率、准点率和运行速度,基本实现100万人口以上城市中心城区公共交通站点500米全覆盖。强化交通综合管理,有效调控、合理引导个体机动化交通需求。推动各种交通方式、城市道路交通管理系统的信息共享和资源整合。
第二节 加强市政公用设施建设
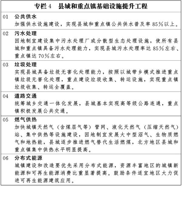
建设安全高效便利的生活服务和市政公用设施网络体系。优化社区生活设施布局,健全社区养老服务体系,完善便民利民服务网络,打造包括物流配送、便民超市、平价菜店、家庭服务中心等在内的便捷生活服务圈。加强无障碍环境建设。合理布局建设公益性菜市场、农产品批发市场。统筹电力、通信、给排水、供热、燃气等地下管网建设,推行城市综合管廊,新建城市主干道路、城市新区、各类园区应实行城市地下管网综合管廊模式。加强城镇水源地保护与建设和供水设施改造与建设,确保城镇供水安全。加强防洪设施建设,完善城市排水与暴雨外洪内涝防治体系,提高应对极端天气能力。建设安全可靠、技术先进、管理规范的新型配电网络体系,加快推进城市清洁能源供应设施建设,完善燃气输配、储备和供应保障系统,大力发展热电联产,淘汰燃煤小锅炉。加强城镇污水处理及再生利用设施建设,推进雨污分流改造和污泥无害化处置。提高城镇生活垃圾无害化处理能力。合理布局建设城市停车场和立体车库,新建大中型商业设施要配建货物装卸作业区和停车场,新建办公区和住宅小区要配建地下停车场。
第三节 完善基本公共服务体系
根据城镇常住人口增长趋势和空间分布,统筹布局建设学校、医疗卫生机构、文化设施、体育场所等公共服务设施。优化学校布局和建设规模,合理配置中小学和幼儿园资源。加强社区卫生服务机构建设,健全与医院分工协作、双向转诊的城市医疗服务体系。完善重大疾病防控、妇幼保健等专业公共卫生和计划生育服务网络。加强公共文化、公共体育、就业服务、社保经办和便民利民服务设施建设。创新公共服务供给方式,引入市场机制,扩大政府购买服务规模,实现供给主体和方式多元化,根据经济社会发展状况和财力水平,逐步提高城镇居民基本公共服务水平,在学有所教、劳有所得、病有所医、老有所养、住有所居上持续取得新进展。
第十七章 提高城市规划建设水平
适应新型城镇化发展要求,提高城市规划科学性,加强空间开发管制,健全规划管理体制机制,严格建筑规范和质量管理,强化实施监督,提高城市规划管理水平和建筑质量。
第一节 创新规划理念
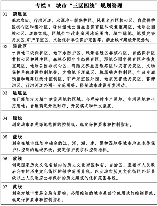
把以人为本、尊重自然、传承历史、绿色低碳理念融入城市规划全过程。城市规划要由扩张性规划逐步转向限定城市边界、优化空间结构的规划,科学确立城市功能定位和形态,加强城市空间开发利用管制,合理划定城市“三区四线”,合理确定城市规模、开发边界、开发强度和保护性空间,加强道路红线和建筑红线对建设项目的定位控制。统筹规划城市空间功能布局,促进城市用地功能适度混合。合理设定不同功能区土地开发利用的容积率、绿化率、地面渗透率等规范性要求。建立健全城市地下空间开发利用协调机制。统筹规划市区、城郊和周边乡村发展。

第二节 完善规划程序
完善城市规划前期研究、规划编制、衔接协调、专家论证、公众参与、审查审批、实施管理、评估修编等工作程序,探索设立城市总规划师制度,提高规划编制科学化、民主化水平。推行城市规划政务公开,加大公开公示力度。加强城市规划与经济社会发展、主体功能区建设、国土资源利用、生态环境保护、基础设施建设等规划的相互衔接。推动有条件地区的经济社会发展总体规划、城市规划、土地利用规划等“多规合一”。
第三节 强化规划管控
保持城市规划权威性、严肃性和连续性,坚持一本规划一张蓝图持之以恒加以落实,防止换一届领导改一次规划。加强规划实施全过程监管,确保依规划进行开发建设。健全国家城乡规划督察员制度,以规划强制性内容为重点,加强规划实施督察,对违反规划行为进行事前事中监管。严格实行规划实施责任追究制度,加大对政府部门、开发主体、居民个人违法违规行为的责任追究和处罚力度。制定城市规划建设考核指标体系,加强地方人大对城市规划实施的监督检查,将城市规划实施情况纳入地方党政领导干部考核和离任审计。运用信息化等手段,强化对城市规划管控的技术支撑。
第四节 严格建筑质量管理
强化建筑设计、施工、监理和建筑材料、装修装饰等全流程质量管控。严格执行先勘察、后设计、再施工的基本建设程序,加强建筑市场各类主体的资质资格管理,推行质量体系认证制度,加大建筑工人职业技能培训力度。坚决打击建筑工程招投标、分包转包、材料采购、竣工验收等环节的违法违规行为,惩治擅自改变房屋建筑主体和承重结构等违规行为。健全建筑档案登记、查询和管理制度,强化建筑质量责任追究和处罚,实行建筑质量责任终身追究制度。
第十八章 推动新型城市建设
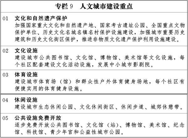
顺应现代城市发展新理念新趋势,推动城市绿色发展,提高智能化水平,增强历史文化魅力,全面提升城市内在品质。
第一节 加快绿色城市建设
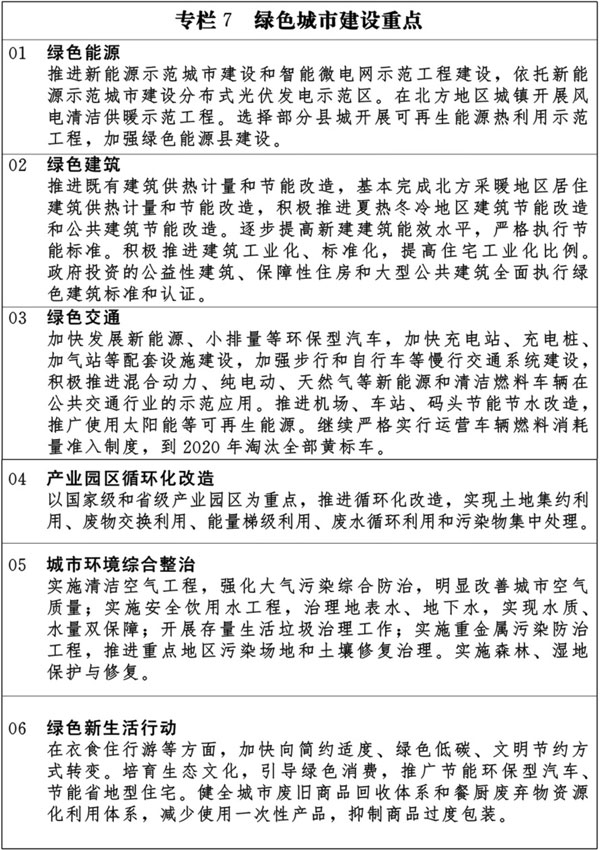
将生态文明理念全面融入城市发展,构建绿色生产方式、生活方式和消费模式。严格控制高耗能、高排放行业发展。节约集约利用土地、水和能源等资源,促进资源循环利用,控制总量,提高效率。加快建设可再生能源体系,推动分布式太阳能、风能、生物质能、地热能多元化、规模化应用,提高新能源和可再生能源利用比例。实施绿色建筑行动计划,完善绿色建筑标准及认证体系、扩大强制执行范围,加快既有建筑节能改造,大力发展绿色建材,强力推进建筑工业化。合理控制机动车保有量,加快新能源汽车推广应用,改善步行、自行车出行条件,倡导绿色出行。实施大气污染防治行动计划,开展区域联防联控联治,改善城市空气质量。完善废旧商品回收体系和垃圾分类处理系统,加强城市固体废弃物循环利用和无害化处置。合理划定生态保护红线,扩大城市生态空间,增加森林、湖泊、湿地面积,将农村废弃地、其他污染土地、工矿用地转化为生态用地,在城镇化地区合理建设绿色生态廊道。

第二节 推进智慧城市建设
统筹城市发展的物质资源、信息资源和智力资源利用,推动物联网、云计算、大数据等新一代信息技术创新应用,实现与城市经济社会发展深度融合。强化信息网络、数据中心等信息基础设施建设。促进跨部门、跨行业、跨地区的政务信息共享和业务协同,强化信息资源社会化开发利用,推广智慧化信息应用和新型信息服务,促进城市规划管理信息化、基础设施智能化、公共服务便捷化、产业发展现代化、社会治理精细化。增强城市要害信息系统和关键信息资源的安全保障能力。

第十九章 加强和创新城市社会治理
树立以人为本、服务为先理念,完善城市治理结构,创新城市治理方式,提升城市社会治理水平。
第一节 完善城市治理结构
顺应城市社会结构变化新趋势,创新社会治理体制,加强党委领导,发挥政府主导作用,鼓励和支持社会各方面参与,实现政府治理和社会自我调节、居民自治良性互动。坚持依法治理,加强法治保障,运用法治思维和法治方式化解社会矛盾。坚持综合治理,强化道德约束,规范社会行为,调节利益关系,协调社会关系,解决社会问题。坚持源头治理,标本兼治、重在治本,以网格化管理、社会化服务为方向,健全基层综合服务管理平台,及时反映和协调人民群众各方面各层次利益诉求。加强城市社会治理法律法规、体制机制、人才队伍和信息化建设。激发社会组织活力,加快实施政社分开,推进社会组织明确权责、依法自治、发挥作用。适合由社会组织提供的公共服务和解决的事项,交由社会组织承担。
第二节 强化社区自治和服务功能
健全社区党组织领导的基层群众自治制度,推进社区居民依法民主管理社区公共事务和公益事业。加快公共服务向社区延伸,整合人口、劳动就业、社保、民政、卫生计生、文化以及综治、维稳、信访等管理职能和服务资源,加快社区信息化建设,构建社区综合服务管理平台。发挥业主委员会、物业管理机构、驻区单位积极作用,引导各类社会组织、志愿者参与社区服务和管理。加强社区社会工作专业人才和志愿者队伍建设,推进社区工作人员专业化和职业化。加强流动人口服务管理。
第三节 创新社会治安综合治理
建立健全源头治理、动态协调、应急处置相互衔接、相互支撑的社会治安综合治理机制。创新立体化社会治安防控体系,改进治理方式,促进多部门城市管理职能整合,鼓励社会力量积极参与社会治安综合治理。及时解决影响人民群众安全的社会治安问题,加强对城市治安复杂部位的治安整治和管理。理顺城管执法体制,提高执法和服务水平。加大依法管理网络力度,加快完善互联网管理领导体制,确保国家网络和信息安全。
第四节 健全防灾减灾救灾体制
完善城市应急管理体系,加强防灾减灾能力建设,强化行政问责制和责任追究制。着眼抵御台风、洪涝、沙尘暴、冰雪、干旱、地震、山体滑坡等自然灾害,完善灾害监测和预警体系,加强城市消防、防洪、排水防涝、抗震等设施和救援救助能力建设,提高城市建筑灾害设防标准,合理规划布局和建设应急避难场所,强化公共建筑物和设施应急避难功能。完善突发公共事件应急预案和应急保障体系。加强灾害分析和信息公开,开展市民风险防范和自救互救教育,建立巨灾保险制度,发挥社会力量在应急管理中的作用。
第六篇 推动城乡发展一体化
坚持工业反哺农业、城市支持农村和多予少取放活方针,加大统筹城乡发展力度,增强农村发展活力,逐步缩小城乡差距,促进城镇化和新农村建设协调推进。
第二十章 完善城乡发展一体化体制机制
加快消除城乡二元结构的体制机制障碍,推进城乡要素平等交换和公共资源均衡配置,让广大农民平等参与现代化进程、共同分享现代化成果。
第一节 推进城乡统一要素市场建设
加快建立城乡统一的人力资源市场,落实城乡劳动者平等就业、同工同酬制度。建立城乡统一的建设用地市场,保障农民公平分享土地增值收益。建立健全有利于农业科技人员下乡、农业科技成果转化、先进农业技术推广的激励和利益分享机制。创新面向“三农”的金融服务,统筹发挥政策性金融、商业性金融和合作性金融的作用,支持具备条件的民间资本依法发起设立中小型银行等金融机构,保障金融机构农村存款主要用于农业农村。加快农业保险产品创新和经营组织形式创新,完善农业保险制度。鼓励社会资本投向农村建设,引导更多人才、技术、资金等要素投向农业农村。
第二节 推进城乡规划、基础设施和公共服务一体化
统筹经济社会发展规划、土地利用规划和城乡规划,合理安排市县域城镇建设、农田保护、产业集聚、村落分布、生态涵养等空间布局。扩大公共财政覆盖农村范围,提高基础设施和公共服务保障水平。统筹城乡基础设施建设,加快基础设施向农村延伸,强化城乡基础设施连接,推动水电路气等基础设施城乡联网、共建共享。加快公共服务向农村覆盖,推进公共就业服务网络向县以下延伸,全面建成覆盖城乡居民的社会保障体系,推进城乡社会保障制度衔接,加快形成政府主导、覆盖城乡、可持续的基本公共服务体系,推进城乡基本公共服务均等化。率先在一些经济发达地区实现城乡一体化。
第二十一章 加快农业现代化进程
坚持走中国特色新型农业现代化道路,加快转变农业发展方式,提高农业综合生产能力、抗风险能力、市场竞争能力和可持续发展能力。
第一节 保障国家粮食安全和重要农产品有效供给
确保国家粮食安全是推进城镇化的重要保障。严守耕地保护红线,稳定粮食播种面积。加强农田水利设施建设和土地整理复垦,加快中低产田改造和高标准农田建设。继续加大中央财政对粮食主产区投入,完善粮食主产区利益补偿机制,健全农产品价格保护制度,提高粮食主产区和种粮农民的积极性,将粮食生产核心区和非主产区产粮大县建设成为高产稳产商品粮生产基地。支持优势产区棉花、油料、糖料生产,推进畜禽水产品标准化规模养殖。坚持“米袋子”省长负责制和“菜篮子”市长负责制。完善主要农产品市场调控机制和价格形成机制。积极发展都市现代农业。
第二节 提升现代农业发展水平
加快完善现代农业产业体系,发展高产、优质、高效、生态、安全农业。提高农业科技创新能力,做大做强现代种业,健全农技综合服务体系,完善科技特派员制度,推广现代化农业技术。鼓励农业机械企业研发制造先进实用的农业技术装备,促进农机农艺融合,改善农业设施装备条件,耕种收综合机械化水平达到70%左右。创新农业经营方式,坚持家庭经营在农业中的基础性地位,推进家庭经营、集体经营、合作经营、企业经营等共同发展。鼓励承包经营权在公开市场上向专业大户、家庭农场、农民合作社、农业企业流转,发展多种形式规模经营。鼓励和引导工商资本到农村发展适合企业化经营的现代种养业,向农业输入现代生产要素和经营模式。加快构建公益性服务与经营性服务相结合、专项服务与综合服务相协调的新型农业社会化服务体系。
第三节 完善农产品流通体系
统筹规划农产品市场流通网络布局,重点支持重要农产品集散地、优势农产品产地批发市场建设,加强农产品期货市场建设。加快推进以城市便民菜市场(菜店)、生鲜超市、城乡集贸市场为主体的农产品零售市场建设。实施粮食收储供应安全保障工程,加强粮油仓储物流设施建设,发展农产品低温仓储、分级包装、电子结算。健全覆盖农产品收集、存储、加工、运输、销售各环节的冷链物流体系。加快培育现代流通方式和新型流通业态,大力发展快捷高效配送。积极推进“农批对接”、“农超对接”等多种形式的产销衔接,加快发展农产品电子商务,降低流通费用。强化农产品商标和地理标志保护。
第二十二章 建设社会主义新农村
坚持遵循自然规律和城乡空间差异化发展原则,科学规划县域村镇体系,统筹安排农村基础设施建设和社会事业发展,建设农民幸福生活的美好家园。
第一节 提升乡镇村庄规划管理水平
适应农村人口转移和村庄变化的新形势,科学编制县域村镇体系规划和镇、乡、村庄规划,建设各具特色的美丽乡村。按照发展中心村、保护特色村、整治空心村的要求,在尊重农民意愿的基础上,科学引导农村住宅和居民点建设,方便农民生产生活。在提升自然村落功能基础上,保持乡村风貌、民族文化和地域文化特色,保护有历史、艺术、科学价值的传统村落、少数民族特色村寨和民居。
第二节 加强农村基础设施和服务网络建设
加快农村饮水安全建设,因地制宜采取集中供水、分散供水和城镇供水管网向农村延伸的方式解决农村人口饮用水安全问题。继续实施农村电网改造升级工程,提高农村供电能力和可靠性,实现城乡用电同网同价。加强以太阳能、生物沼气为重点的清洁能源建设及相关技术服务。基本完成农村危房改造。完善农村公路网络,实现行政村通班车。加强乡村旅游服务网络、农村邮政设施和宽带网络建设,改善农村消防安全条件。继续实施新农村现代流通网络工程,培育面向农村的大型流通企业,增加农村商品零售、餐饮及其他生活服务网点。深入开展农村环境综合整治,实施乡村清洁工程,开展村庄整治,推进农村垃圾、污水处理和土壤环境整治,加快农村河道、水环境整治,严禁城市和工业污染向农村扩散。
第三节 加快农村社会事业发展
合理配置教育资源,重点向农村地区倾斜。推进义务教育学校标准化建设,加强农村中小学寄宿制学校建设,提高农村义务教育质量和均衡发展水平。积极发展农村学前教育。加强农村教师队伍建设。建立健全新型职业化农民教育、培训体系。优先建设发展县级医院,完善以县级医院为龙头、乡镇卫生院和村卫生室为基础的农村三级医疗卫生服务网络,向农民提供安全价廉可及的基本医疗卫生服务。加强乡镇综合文化站等农村公共文化和体育设施建设,提高文化产品和服务的有效供给能力,丰富农民精神文化生活。完善农村最低生活保障制度。健全农村留守儿童、妇女、老人关爱服务体系。
第七篇 改革完善城镇化发展体制机制
加强制度顶层设计,尊重市场规律,统筹推进人口管理、土地管理、财税金融、城镇住房、行政管理、生态环境等重点领域和关键环节体制机制改革,形成有利于城镇化健康发展的制度环境。
第二十三章 推进人口管理制度改革
在加快改革户籍制度的同时,创新和完善人口服务和管理制度,逐步消除城乡区域间户籍壁垒,还原户籍的人口登记管理功能,促进人口有序流动、合理分布和社会融合。
——建立居住证制度。全面推行流动人口居住证制度,以居住证为载体,建立健全与居住年限等条件相挂钩的基本公共服务提供机制,并作为申请登记居住地常住户口的重要依据。城镇流动人口暂住证持有年限累计进居住证。
——健全人口信息管理制度。加强和完善人口统计调查制度,进一步改进人口普查方法,健全人口变动调查制度。加快推进人口基础信息库建设,分类完善劳动就业、教育、收入、社保、房产、信用、计生、税务等信息系统,逐步实现跨部门、跨地区信息整合和共享,在此基础上建设覆盖全国、安全可靠的国家人口综合信息库和信息交换平台,到2020年在全国实行以公民身份号码为唯一标识,依法记录、查询和评估人口相关信息制度,为人口服务和管理提供支撑。
第二十四章 深化土地管理制度改革
实行最严格的耕地保护制度和集约节约用地制度,按照管住总量、严控增量、盘活存量的原则,创新土地管理制度,优化土地利用结构,提高土地利用效率,合理满足城镇化用地需求。
——建立城镇用地规模结构调控机制。严格控制新增城镇建设用地规模,严格执行城市用地分类与规划建设用地标准,实行增量供给与存量挖潜相结合的供地、用地政策,提高城镇建设使用存量用地比例。探索实行城镇建设用地增加规模与吸纳农业转移人口落户数量挂钩政策。有效控制特大城市新增建设用地规模,适度增加集约用地程度高、发展潜力大、吸纳人口多的卫星城、中小城市和县城建设用地供给。适当控制工业用地,优先安排和增加住宅用地,合理安排生态用地,保护城郊菜地和水田,统筹安排基础设施和公共服务设施用地。建立有效调节工业用地和居住用地合理比价机制,提高工业用地价格。
——健全节约集约用地制度。完善各类建设用地标准体系,严格执行土地使用标准,适当提高工业项目容积率、土地产出率门槛,探索实行长期租赁、先租后让、租让结合的工业用地供应制度,加强工程建设项目用地标准控制。建立健全规划统筹、政府引导、市场运作、公众参与、利益共享的城镇低效用地再开发激励约束机制,盘活利用现有城镇存量建设用地,建立存量建设用地退出激励机制,推进老城区、旧厂房、城中村的改造和保护性开发,发挥政府土地储备对盘活城镇低效用地的作用。加强农村土地综合整治,健全运行机制,规范推进城乡建设用地增减挂钩,总结推广工矿废弃地复垦利用等做法。禁止未经评估和无害化治理的污染场地进行土地流转和开发利用。完善土地租赁、转让、抵押二级市场。
——深化国有建设用地有偿使用制度改革。扩大国有土地有偿使用范围,逐步对经营性基础设施和社会事业用地实行有偿使用。减少非公益性用地划拨,对以划拨方式取得用于经营性项目的土地,通过征收土地年租金等多种方式纳入有偿使用范围。
——推进农村土地管理制度改革。全面完成农村土地确权登记颁证工作,依法维护农民土地承包经营权。在坚持和完善最严格的耕地保护制度前提下,赋予农民对承包地占有、使用、收益、流转及承包经营权抵押、担保权能。保障农户宅基地用益物权,改革完善农村宅基地制度,在试点基础上慎重稳妥推进农民住房财产权抵押、担保、转让,严格执行宅基地使用标准,严格禁止一户多宅。在符合规划和用途管制前提下,允许农村集体经营性建设用地出让、租赁、入股,实行与国有土地同等入市、同权同价。建立农村产权流转交易市场,推动农村产权流转交易公开、公正、规范运行。
——深化征地制度改革。缩小征地范围,规范征地程序,完善对被征地农民合理、规范、多元保障机制。建立兼顾国家、集体、个人的土地增值收益分配机制,合理提高个人收益,保障被征地农民长远发展生计。健全争议协调裁决制度。
——强化耕地保护制度。严格土地用途管制,统筹耕地数量管控和质量、生态管护,完善耕地占补平衡制度,建立健全耕地保护激励约束机制。落实地方各级政府耕地保护责任目标考核制度,建立健全耕地保护共同责任机制;加强基本农田管理,完善基本农田永久保护长效机制,强化耕地占补平衡和土地整理复垦监管。
第二十五章 创新城镇化资金保障机制
加快财税体制和投融资机制改革,创新金融服务,放开市场准入,逐步建立多元化、可持续的城镇化资金保障机制。
——完善财政转移支付制度。按照事权与支出责任相适应的原则,合理确定各级政府在教育、基本医疗、社会保障等公共服务方面的事权,建立健全城镇基本公共服务支出分担机制。建立财政转移支付同农业转移人口市民化挂钩机制,中央和省级财政安排转移支付要考虑常住人口因素。依托信息化管理手段,逐步完善城镇基本公共服务补贴办法。
——完善地方税体系。培育地方主体税种,增强地方政府提供基本公共服务能力。加快房地产税立法并适时推进改革。加快资源税改革,逐步将资源税征收范围扩展到占用各种自然生态空间。推动环境保护费改税。
——建立规范透明的城市建设投融资机制。在完善法律法规和健全地方政府债务管理制度基础上,建立健全地方债券发行管理制度和评级制度,允许地方政府发行市政债券,拓宽城市建设融资渠道。创新金融服务和产品,多渠道推动股权融资,提高直接融资比重。发挥现有政策性金融机构的重要作用,研究制定政策性金融专项支持政策,研究建立城市基础设施、住宅政策性金融机构,为城市基础设施和保障性安居工程建设提供规范透明、成本合理、期限匹配的融资服务。理顺市政公用产品和服务价格形成机制,放宽准入,完善监管,制定非公有制企业进入特许经营领域的办法,鼓励社会资本参与城市公用设施投资运营。鼓励公共基金、保险资金等参与项目自身具有稳定收益的城市基础设施项目建设和运营。
第二十六章 健全城镇住房制度
建立市场配置和政府保障相结合的住房制度,推动形成总量基本平衡、结构基本合理、房价与消费能力基本适应的住房供需格局,有效保障城镇常住人口的合理住房需求。
——健全住房供应体系。加快构建以政府为主提供基本保障、以市场为主满足多层次需求的住房供应体系。对城镇低收入和中等偏下收入住房困难家庭,实行租售并举、以租为主,提供保障性安居工程住房,满足基本住房需求。稳定增加商品住房供应,大力发展二手房市场和住房租赁市场,推进住房供应主体多元化,满足市场多样化住房需求。
——健全保障性住房制度。建立各级财政保障性住房稳定投入机制,扩大保障性住房有效供给。完善租赁补贴制度,推进廉租住房、公共租赁住房并轨运行。制定公平合理、公开透明的保障性住房配租政策和监管程序,严格准入和退出制度,提高保障性住房物业管理、服务水平和运营效率。
——健全房地产市场调控长效机制。调整完善住房、土地、财税、金融等方面政策,共同构建房地产市场调控长效机制。各城市要编制城市住房发展规划,确定住房建设总量、结构和布局。确保住房用地稳定供应,完善住房用地供应机制,保障性住房用地应保尽保,优先安排政策性商品住房用地,合理增加普通商品住房用地,严格控制大户型高档商品住房用地。实行差别化的住房税收、信贷政策,支持合理自住需求,抑制投机投资需求。依法规范市场秩序,健全法律法规体系,加大市场监管力度。建立以土地为基础的不动产统一登记制度,实现全国住房信息联网,推进部门信息共享。
第二十七章 强化生态环境保护制度
完善推动城镇化绿色循环低碳发展的体制机制,实行最严格的生态环境保护制度,形成节约资源和保护环境的空间格局、产业结构、生产方式和生活方式。
——建立生态文明考核评价机制。把资源消耗、环境损害、生态效益纳入城镇化发展评价体系,完善体现生态文明要求的目标体系、考核办法、奖惩机制。对限制开发区域和生态脆弱的国家扶贫开发工作重点县取消地区生产总值考核。
——建立国土空间开发保护制度。建立空间规划体系,坚定不移实施主体功能区制度,划定生态保护红线,严格按照主体功能区定位推动发展,加快完善城镇化地区、农产品主产区、重点生态功能区空间开发管控制度,建立资源环境承载能力监测预警机制。强化水资源开发利用控制、用水效率控制、水功能区限制纳污管理。对不同主体功能区实行差别化财政、投资、产业、土地、人口、环境、考核等政策。
——实行资源有偿使用制度和生态补偿制度。加快自然资源及其产品价格改革,全面反映市场供求、资源稀缺程度、生态环境损害成本和修复效益。建立健全居民生活用电、用水、用气等阶梯价格制度。制定并完善生态补偿方面的政策法规,切实加大生态补偿投入力度,扩大生态补偿范围,提高生态补偿标准。
——建立资源环境产权交易机制。发展环保市场,推行节能量、碳排放权、排污权、水权交易制度,建立吸引社会资本投入生态环境保护的市场化机制,推行环境污染第三方治理。
——实行最严格的环境监管制度。建立和完善严格监管所有污染物排放的环境保护管理制度,独立进行环境监管和行政执法。完善污染物排放许可制,实行企事业单位污染物排放总量控制制度。加大环境执法力度,严格环境影响评价制度,加强突发环境事件应急能力建设,完善以预防为主的环境风险管理制度。对造成生态环境损害的责任者严格实行赔偿制度,依法追究刑事责任。建立陆海统筹的生态系统保护修复和污染防治区域联动机制。开展环境污染强制责任保险试点。
第八篇 规划实施
本规划由国务院有关部门和地方各级政府组织实施。各地区各部门要高度重视、求真务实、开拓创新、攻坚克难,确保规划目标和任务如期完成。
第二十八章 加强组织协调
合理确定中央与地方分工,建立健全城镇化工作协调机制。中央政府要强化制度顶层设计,统筹重大政策研究和制定,协调解决城镇化发展中的重大问题。国家发展改革委要牵头推进规划实施和相关政策落实,监督检查工作进展情况。各有关部门要切实履行职责,根据本规划提出的各项任务和政策措施,研究制定具体实施方案。地方各级政府要全面贯彻落实本规划,建立健全工作机制,因地制宜研究制定符合本地实际的城镇化规划和具体政策措施。加快培养一批专家型城市管理干部,提高城镇化管理水平。
第二十九章 强化政策统筹
根据本规划制定配套政策,建立健全相关法律法规、标准体系。加强部门间政策制定和实施的协调配合,推动人口、土地、投融资、住房、生态环境等方面政策和改革举措形成合力、落到实处。城乡规划、土地利用规划、交通规划等要落实本规划要求,其他相关专项规划要加强与本规划的衔接协调。
第三十章 开展试点示范
本规划实施涉及诸多领域的改革创新,对已经形成普遍共识的问题,如长期进城务工经商的农业转移人口落户、城市棚户区改造、农民工随迁子女义务教育、农民工职业技能培训和中西部地区中小城市发展等,要加大力度,抓紧解决。对需要深入研究解决的难点问题,如建立农业转移人口市民化成本分担机制,建立多元化、可持续的城镇化投融资机制,建立创新行政管理、降低行政成本的设市设区模式,改革完善农村宅基地制度等,要选择不同区域不同城市分类开展试点。继续推进创新城市、智慧城市、低碳城镇试点。深化中欧城镇化伙伴关系等现有合作平台,拓展与其他国家和国际组织的交流,开展多形式、多领域的务实合作。
第三十一章 健全监测评估
加强城镇化统计工作,顺应城镇化发展态势,建立健全统计监测指标体系和统计综合评价指标体系,规范统计口径、统计标准和统计制度方法。加快制定城镇化发展监测评估体系,实施动态监测与跟踪分析,开展规划中期评估和专项监测,推动本规划顺利实施。
|